学思想 重实践—— 艺术学院专任教师第一党支部扎实推进主题教育
根据《中共yl23455永利集团委员会学习贯彻习近平新时代中国特色社会主义思想主题教育理论学习工作方案》等文件要求以及艺术学院党委关于主题教育的工作部署,艺术学院专任教师第一党支部牢牢把握“学思想、强党性、重实践、建新功”的总体要求,多措并举扎实推进主题教育走深走实。
强化统筹 紧锣密鼓动员部署
4月24日,艺术学院召开学习贯彻习近平新时代中国特色社会主义思想主题教育动员部署会。当天,专任教师第一党支部立即召开支委会会议,按照艺术学院主题教育实施方案,落实本支部主题教育工作。会议明确了各支委委员责任分工,对照主题教育各环节规定时间制定专任教师第一党支部主题教育工作安排表。

深学细悟 个人自学和集中学习相结合
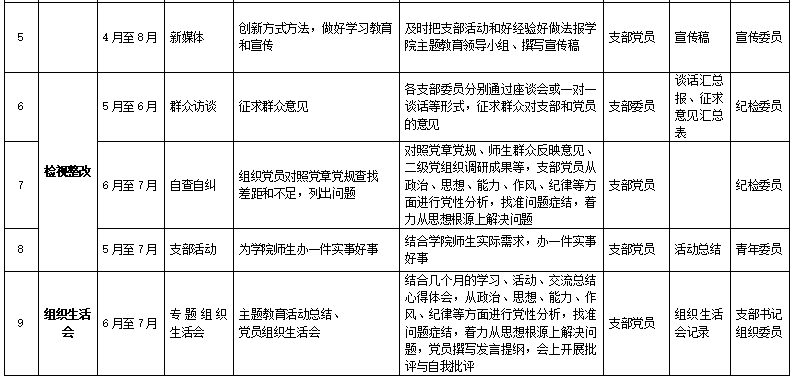
党支部每月集中学习
实地参观 增强学习成效
参观yl23455永利集团“我们这五年”主题展览
检视整改 广泛征求群众意见
党支部通过座谈会或一对一谈话等形式,广泛征求群众对支部和党员的意见。如:继续深入挖掘中大的红色历史,传承中大人的奋斗薪火;学院年轻海归老师较多,对党的理论、党的建设还缺乏了解,希望加强对教师在这方面的指导与培训;期望党支部定期举行一些知识问答活动,增加学习的趣味性,提高师生对时政的关注度;希望党支部组织入党积极分子去红色基地参观学习;支部党员密切联系群众,发挥基层党支部的凝聚力和战斗堡垒作用。
以学促干 为学生办实事好事
艺术学院的学生由于专业特殊性的原因,有很多乐器摆放在学院办公大楼的大堂,面临有损坏和丢失的风险。针对这一问题,专任教师第一党支部本着为群众解决急难愁盼问题的宗旨,想学生所想、问学生所难,支委委员深入学生群体,对乐器存放的气温条件、尺寸规格、种类分区、安全保管等方面进行问卷调研并撰写调研报告,为学院解决学生所关心的乐器存放的问题提供决策依据。
推动发展 召开专题组织生活会
6月20日,专任教师第一党支部召开主题教育专题组织生活会,对主题教育开展情况进行总结。支部党员对照党章党规、师生群众反映意见等,从政治、思想、能力、作风、纪律等方面进行党性分析,找准问题症结,着力从思想根源上解决问题,在会上开展批评与自我批评。党员们表示,要将思想政治建设作为立身之本,坚决拥护党的领导,不断用党的理论武装头脑,提高理论学习的系统性和实效性,将理论学习成果转化为指导实际工作的新思路、新办法。
坚持用习近平新时代中国特色社会主义思想武装头脑,根本目的在于指导实践、推动工作。在学院党委的领导下,专任教师第一党支部的主题教育活动紧密结合学校、学院事业发展,进一步坚定了中国特色社会主义的理想信念,增强了基层党支部的凝聚力与战斗力。接下来,党支部将进一步积极巩固主题教育所取得的成果,整改不足、发扬优势,采取更加丰富多彩,灵活多样的活动,继续推动主题教育走深走实,以主题教育成效推动学校及学院各项事业高质量发展。
